top of page
HOME
ABOUT US
PROJECTS
SERVICES
DOWNLOADS
CONTACT US
History
Employees
Factory Machines
Certificates
Sister Companies
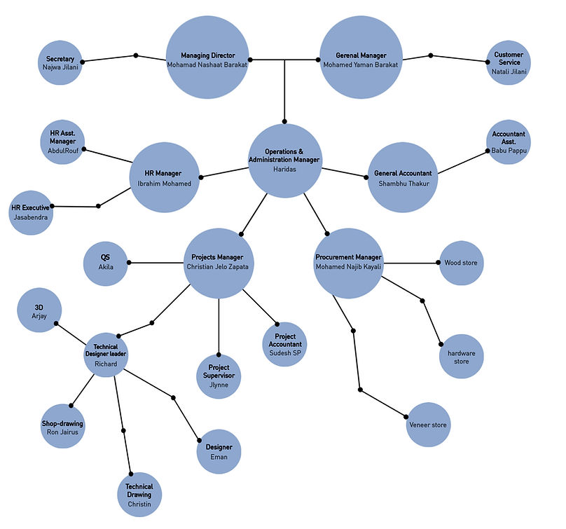
Empoloyess
Brief quantity list for the family of International carpentry factory W.L.L
International Carpenty Factory Tree
bottom of page